ACERCA
Acerca
Secciones
Autoridades
Planta Docente
Misión Y Visión
Historia Sobre el ISTS
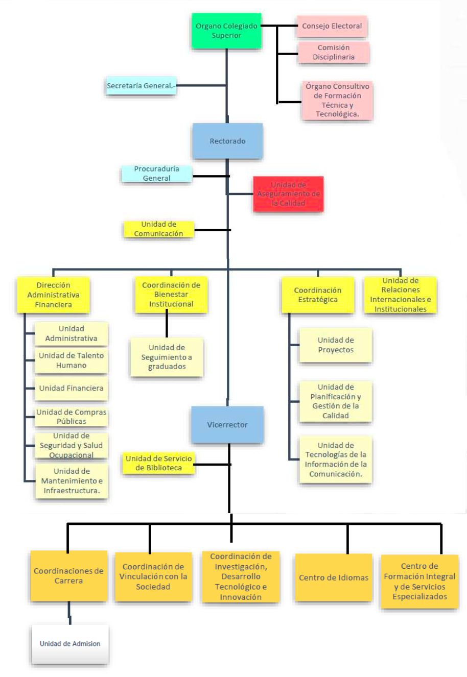
Organigrama
ACADÉMICOS
Académicos
Programas de Grado
Agroecología
Contabilidad y Asesoría Tributaria
Desarrollo de Software
Educación Inicial
Educación Continua
Presencial
No hay cursos registrados.
SERVICIOS
Servicios
Servicios e Infraestructura
Biblioteca
Vida Estudiantil
TRANSPARENCIA
Transparencia
Secciones
Reglamentos
Rendición de Cuentas
DOCUMENTOS
VINCULACIÓN CON LA SOCIEDAD
VISITAR
Visitar
Secciones Institucionales
📋 Secretaria General
Más Secciones
NOTICIAS
DOCUMENTOS
Documentos
Formulario de Matricula
Organigrama
Documentos